一个基于 Puppeteer 的自动化求职工具 ,主要功能是帮助用户在 Boss直聘 平台上实现 自动开聊、已读不回提醒、智能匹配职位等操作 ,旨在提升求职效率,减少重复性操作。
牛人快跑 - GeekGeekRun
一款帮你批量自动开聊 Boss 的脚本工具,使命:用科技让复杂的求职过程变简单
与每一位牛人站在一起,助力你高效找到满意工作!
项目愿景
- 使命 :用科技让复杂的求职过程变简单
- 愿景 :天下没有难找的工作,天下牛人都有满意的工作
- 目标用户 :各行各业的求职者,无论你是小白还是大佬,只需几步配置即可轻松启动自动化求职流程!
核心功能
Boss炸弹(自动开聊)
扩列神器!按你的求职偏好自动开聊推荐职位中匹配的Boss。
功能亮点:
- 自动搜索目标公司/职位
- 智能筛选活跃Boss(跳过“僵尸”职位)
- 匹配职位名称、类型、描述后自动开聊
- 不匹配则标记为“不合适”,Boss将不再推送该职位
- 支持自动切换筛选条件以获取更多职位
- 当天开聊次数用完后暂停60分钟,次日继续运行
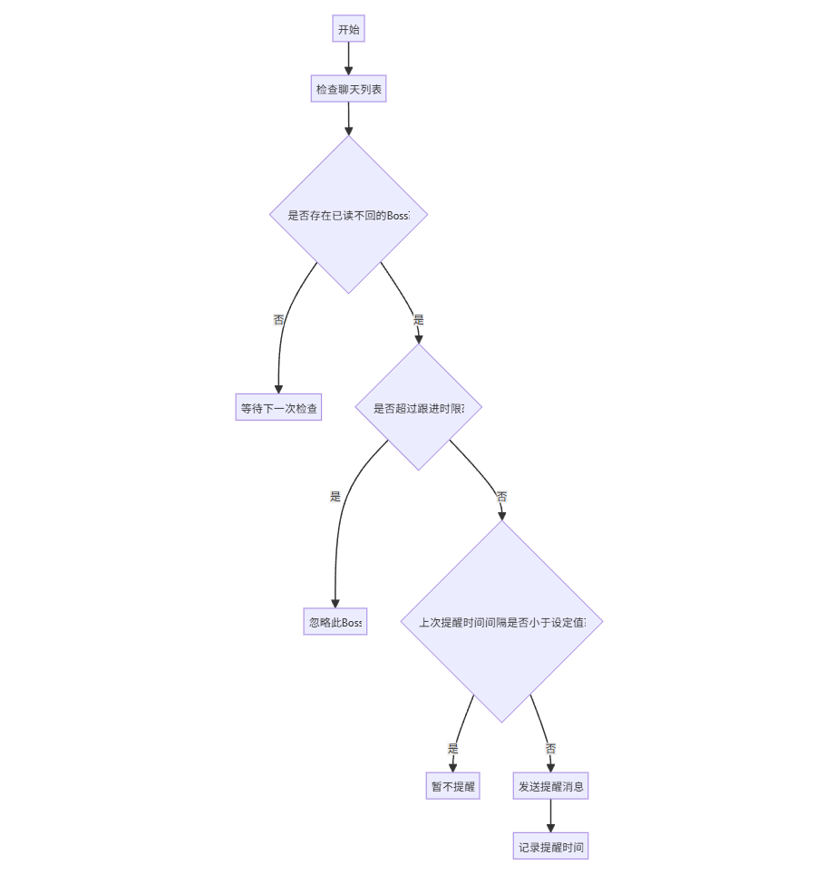
已读不回提醒器
功能亮点:
- 自动检测聊天列表中对你消息已读不回的Boss
- 发送提醒消息(可选表情或AI生成内容)
- 支持设置“跟进时限”和“跟进间隔”
- 多模型支持,确保内容多样性和稳定性
- 提供提示词模板编辑功能,自定义提醒内容
- 可模拟测试提醒流程,验证配置效果
辅助功能
| 功能 | 描述 |
| Boss 登录助手 | 简单登录Boss账号,无需处理复杂技术术语(如 Cookie、JSON) |
| 大语言模型设置 | 支持多个LLM模型配置(如 DeepSeek、阿里云、火山引擎、OpenAI),提高回复内容质量 |
| 配置模板选项 | 初学者友好,提供多种预设配置模板,快速上手 |
系统要求 & 安装方式
| 平台 | 要求 | 安装方式 |
| Windows | Windows 10 1507 或更高版本 | 下载.exe安装包,双击安装即可 |
| Linux | Ubuntu 20.04 默认桌面环境 | 下载.deb文件,使用dpkg安装 |
| macOS | macOS Sonoma 14.0 或更新版本(Apple Silicon/x86_64) | 下载.dmg文件,拖入 Applications 文件夹,并执行命令解除签名限制:<br>sudo spctl --master-disable<br>xattr -cr /Applications/GeekGeekRun.app |
🔗 下载地址:[链接登录后可见]
运行逻辑说明
1. Boss炸弹流程

2. 已读不回提醒器流程

技术架构
- 基于 Puppeteer 实现浏览器自动化
- 使用 Electron 构建跨平台桌面客户端
- 集成 大语言模型(LLM) 用于生成自然语言回复
- 支持本地配置文件管理(YAML/JSON)
- 开源项目,持续迭代优化中
欢迎参与社区共建:
- GitHub 地址:[链接登录后可见]
- Issues 区欢迎提交 Bug、建议、需求
- 如果你会调试 Electron 应用,欢迎帮忙分析问题
- 如需使用 AI 功能,请自行开通对应平台 API 并配置
该项目完全 免费开源 ,作者坚持公益初心,仅希望通过技术手段改善求职体验。所有 AI 相关费用由用户自行承担。
“GeekGeekRun 是一个真正站在求职者角度开发的实用工具。”
它不仅是一个自动化脚本,更是一个 结合真实求职经验与技术力量 的产物。如果你也在找工作,不妨试试这款工具,或许它能帮你节省大量时间,提升成功率!